2025年11月4日,國家衛生健康委辦公廳正式發布《成人健康體檢項目推薦指引(2025年版)》(以下簡稱《指引》),明確提出在成年人健康體檢中,應進行體格檢查、實驗室檢查和輔助檢查,并將 人體成分分析 列入成人基本體檢項目,同時強調 40歲以上人群需增加肺功能檢查和骨密度檢測。

國家衛生健康委辦公廳關于印發成人健康體檢項目推薦指引
(2025年版)的通知
這意味著,我國健康體檢正從“查疾病”走向“查風險、早預防、重管理”,體檢不再只看體重、血脂,而是需要通過更精細的檢測評估身體構成、代謝狀態、呼吸功能與骨骼健康。
01 政策亮點:
從“查體表”升級為“看身體內部結構”

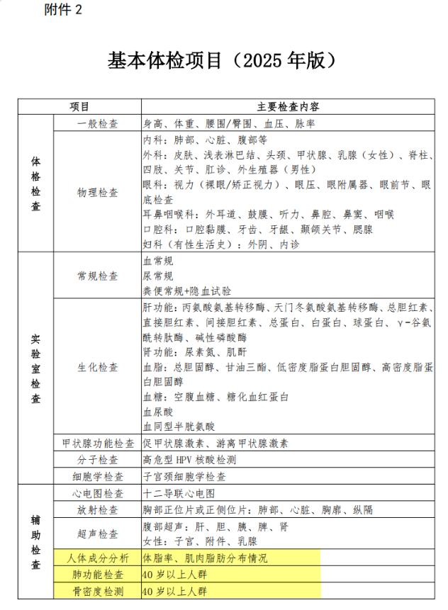
附件2 基本體檢項目(2025年版)
《指引》中明確列出的成人健康體檢 輔助檢查項目 包括:
心電圖
放射檢查
超聲檢查
人體成分分析
并且強調:
?40歲及以上人群:增加肺功能檢查、骨密度檢測
這背后反映了三個重要健康趨勢:

三個重要健康趨勢
也就是說,體檢不止看體重,而要看體脂與肌肉;不止聽呼吸,而要測肺功能;不止問是否補鈣,而要量骨密度。
02 科進設備:
與政策要求“緊密貼合”
作為深耕健康評估設備領域的國產醫療企業,南京科進實業有限公司 率先布局人體成分分析、呼吸健康與骨骼健康評估體系,旗下設備已廣泛應用于醫院體檢中心、健康管理機構、康復科及公共衛生項目。

科進人體成分分析儀KBD500系列
? 人體成分分析儀 KBD500 系列
滿足《指引》中“人體成分分析”基本體檢要求
多頻段生物電阻抗分析,反映 體脂率、肌肉量、基礎代謝率、內臟脂肪等級
生成結構化 體成分趨勢報告,明確健康管理方向
可用于肥胖管理、代謝綜合征篩查、運動健康評估
→ 真正做到體檢不止看體重,而是看健康質量

科進肺功能儀KFP1000系列
? 肺功能儀 KPF1000 系列
特別適用于 40歲以上人群慢性呼吸健康風險篩查
支持 FVC、FEV1、FEV1/FVC 等關鍵肺功能指標檢測
可用于慢阻肺、哮喘、高危吸煙史人群呼吸功能評估
結構緊湊、操作友好,適配體檢中心與基層醫療使用
→ 能讓“早發現、早干預慢阻肺”真正落地

科進雙能X射線骨密度儀KDX8000系列
? 雙能X射線骨密度儀 KDX8000 系列
快速評估骨質疏松風險,是中老年體檢不可或缺環節
雙能X射線測量,WHO認證的通用金標準
可對脛骨、橈骨骨密度進行分區定量報告
根據測得的BMD,計算并顯示T值和Z值。
→ 幫助中老年人防止骨折,從“查出來”到“管起來”
03 政策背后,
是健康體檢的時代升級
03 政策背后,是健康體檢的時代升級
健康體檢的時代升級
一句話總結:
不是體檢項目變多了,是變精細、變科學了。
04 建議體檢人群重點關注
建議體檢人群重點關注
隨著《指引》的正式實施
我國成人健康體檢正在邁向 精細化、體系化、可持續管理 的新時代。
科進KBD500、KPF1000、KDX8000系列設備
以真實可量化的數據
助力體檢機構、醫院、基層醫療
實現 “早發現、早干預、早管理”
為健康中國建設筑牢第一道防線。
文章引國家衛生健康委辦公廳原文鏈接:https://www.nhc.gov.cn/yzygj/c100068/202511/4feaeb6de63e44cb9fd4ac8f579ca279.shtml